
In questo documento sono descritti i risultati relativi all’analisi a livello regionale e per le sei province della Lombardia al momento maggiormente colpite, dei dati aggiornati alle 18 del 18 marzo 2020, che sostituiscono o integrano quelli nel documento del 17 marzo. I dati a livello regionale sono stati scaricati dal sito https://github.com/pcm-dpc/COVID-19 e quelli a livello provinciale dal sito https://github.com/pcm-dpc/COVID-19/tree/master/dati-province.
Per quanto riguarda la Lombardia, si conferma anche per il 18 marzo la piccola ma progressiva riduzione del tasso di crescita della frazione dei contagiati osservati relativa ai giorni precedenti, come si può osservare nella figura 1 ed in modo più evidente nella figura 2 che rappresenta, in funzione del tempo, proprio il tasso di crescita stimato a partire dai dati. Vale l’usuale augurio per i prossimi giorni. Come detto in precedenza, ci aspettiamo che tale riduzione sia progressiva (se non intervengono altri fenomeni collettivi) e che sia dovuta all’introduzione delle misure restrittive sulla mobilità introdotti l’11 marzo. Rimandiamo ai prossimi sette giorni la verifica di questa ipotesi.
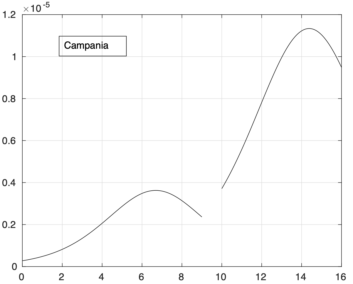
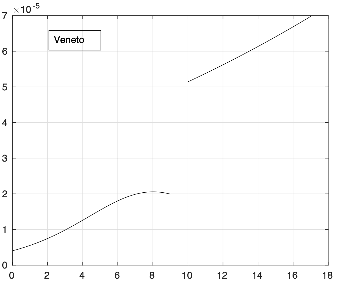
Qualitativamente la situazione è la stessa per la maggioranza delle altre regioni, con differenze di tipo quantitativo, come si può vedere nelle figura 3 e 4 per la Campania e la Valle D’Aosta rispettivamente. Poichè il numero di totale di casi in ciascuna regione è ora molto alto, gli errori di misura sono anch’essi grandi e dato che siamo solo all’inizio della fase di diminuzione del tasso di crescita, la stima dei parametri del modello teorico è instabile. Come conseguenza, è possibile che una stessa regione che un giorno presenti una debole riduzione del tasso di crescita, non lo faccia più il giorno successivo, e viceversa. Sulla base dei dati fino al 18 marzo, le regioni che non presentano ancora una diminuzione del tasso di crescita sono il Piemonte, l’Emilia, il Veneto, la Toscana, il Lazio e la Sicilia, come illustrato nelle Figura 7-10. La Basilicata ed il Molise sono state escluse a causa del, per fortuna, basso numero di contagiati osservati fino ad oggi.
Notiamo in tutte le regioni, seppure in modo più o meno marcato, la presenza, nell’intervallo di tempo fino al 10-11 marzo, di un iniziale aumento del tasso di crescita cui segue una sua successiva diminuzione. A partire dall’11-12 marzo il tasso di crescita torna invece di nuovo ad aumentare. Una possibile spiegazione di questo trend, coinvolge sia l’esodo dalla Lombardia avvenuto il 7-8 marzo, non appena si seppe la notizia dell’istituzione della zona rossa in quella regione, che gli assalti ai supermercati dell’8-9 marzo in tutta l’Italia sempre per lo stesso motivo.
Infine, per cinque delle sei le province attualmente maggiormente colpite della Lombardia, Bergamo, Brescia, Cremona, Lodi, Milano, osserviamo una diminuzione del tasso di crescita, con delle differenze tra provincia e provincia come mostrano le figura 11 e 12 per le province di Bergamo e Milano, rispettivamente. Per la provincia di Pavia (vedi figura 13) forse questo accadrà nei prossimi giorni.

Figura 1. Frazione del numero di contagiati osservati in Lombardia rispetto alla popolazione della regione in funzione del tempo a partire dal 1 marzo. Il miglior fit con un modello doppio logistico è sovrapposto ai dati.

Figura 2. Tasso di crescita della frazione del numero di contagiati osservati in Lombardia rispetto alla popolazione della regione in funzione del tempo a partire dal 1 marzo. La curva rappresentata è la derivata del modello teorico sovrapposto ai dati in figura 1.

Figura 3. Tasso di crescita della frazione del numero di contagiati osservati in Campania rispetto alla popolazione della regione in funzione del tempo a partire dal 1 marzo.

Figura 4. Tasso di crescita della frazione del numero di contagiati osservati nella Valle D’Aosta rispetto alla popolazione della regione in funzione del tempo a partire dal 1 marzo.

Figura 5. Tasso di crescita della frazione del numero di contagiati osservati in Emilia rispetto alla popolazione della regione in funzione del tempo a partire dal 1 marzo.

Figura 6. Tasso di crescita della frazione del numero di contagiati osservati in Veneto rispetto alla popolazione della regione in funzione del tempo a partire dal 1 marzo.

Figura 7. Tasso di crescita della frazione del numero di contagiati osservati in Piemonte rispetto alla popolazione della regione in funzione del tempo a partire dal 1 marzo.

Figura 8. Tasso di crescita della frazione del numero di contagiati osservati in Toscana rispetto alla popolazione della regione in funzione del tempo a partire dal 1 marzo.

Figura 9. Tasso di crescita della frazione del numero di contagiati osservati nel Lazio rispetto alla popolazione della regione in funzione del tempo a partire dal 1 marzo.

Figura 10. Tasso di crescita della frazione del numero di contagiati osservati nel Sicilia rispetto alla popolazione della regione in funzione del tempo a partire dal 1 marzo.

Figura 11. Tasso di crescita della frazione del numero di contagiati osservati nella provincia di Bergamo rispetto alla popolazione della provincia in funzione del tempo a partire dal 1 marzo.

Figura 12. Tasso di crescita della frazione del numero di contagiati osservati nella provincia di Milano rispetto alla popolazione della provincia in funzione del tempo a partire dal 1 marzo.

Figura 13. Tasso di crescita della frazione del numero di contagiati osservati nella provincia di Pavia rispetto alla popolazione della provincia in funzione del tempo a partire dal 1 marzo.
Giovanni Sebastiani
Istituto per le Applicazioni del Calcolo "Mauro Picone", Consiglio Nazionale delle Ricerche
